魔法学院-CMF-布料织造工艺
31赞|8评论|3753人气|49收藏|2023-05-18 17:49:57
• 布为棉、麻及棉型化学短纤维经纺纱后的织成物。
• 布料按织造方式分类,如下图:
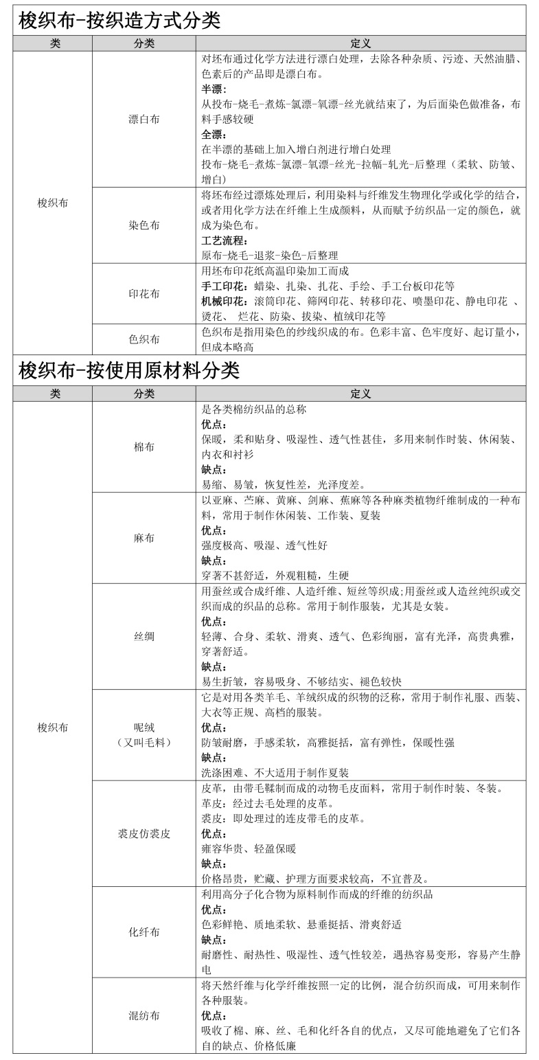
• 梭织布按织造方式和使用原材料分类,如下图:
• 针织布按织造方式分类,如下图:
• 无纺布按织造方式分类,如下图:

#Guten Morgen!
赞赏
小小心意,大大鼓励
本文章版权归 宁波摩根工业设计有限公司 所有,禁止匿名转载及个人使用,任何商业用途均需联系原作者。
举报
49收藏文章
31赞起来+1
沪公网安备 31011502009179号
配图最好了
布艺做到产品表面用到哪些工艺?
不错
感谢大佬的分享
每日一学
CMF其实就是供应商材料知识的大集成与创新,设计师应该去学习.但是设计师更应该主动去跟进,不要让工业设计师这个职业被架空成在位子上,却无可奈何,设计师要相信自己的作用,懂得抗争,产品也好,CMF也好,没有设计理念和造型作为载体,他们能在结构的砖头上做出什么呢?设计师朋友普遍善良单纯,但是这个世界是现实的,对单纯的人并不一定友好,为了这个职业,为了工业设计能真正的发展,该计较的还是要计较,如果老板只给你一个桌子和电脑,没有其他舞台,那还是收好自己的东西,设计也好,造型也罢,让他们去砖头上玩吧。