• 金属材料是指金属元素或以金属元素为主构成的具有金属特性的材料的统称。包括纯金属、合金、金属材料金属间化合物和特种金属材料等。
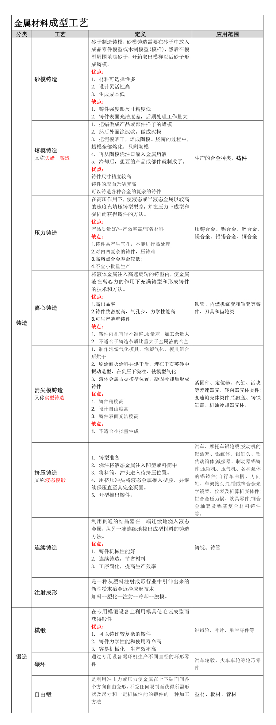
•常见的金属材料成型工艺主要分为以下几类:铸造、锻造、焊接和切削加工,如下图


#Guten Morgen!
赞赏
小小心意,大大鼓励
本文章版权归 宁波摩根工业设计有限公司 所有,禁止匿名转载及个人使用,任何商业用途均需联系原作者。
举报
138收藏文章
52赞起来+1
沪公网安备 31011502009179号
博主 有没有视频剖面图讲解啊 跪求 已经关注
感谢大佬的分享
果然很魔法
牛